当前位置: 首页 > 政务公开 > 政府文件
索引号: 01430892X/2018-00104 信息分类: 政府文件, 科技、教育,教育,通知
发布机构: 灌南县教育局 发文日期: 2018-04-12
文号: 灌教办〔2018〕17号 关键字:
内容概述: 各学校(幼儿园): 为加快推进“江苏省平安校园建设示范县”创建工作,确保高质量、一次性通过省级验收,县教育局将对各学校创建工作开展专项督查。现将有关事项通知如下:   一、督查时间 2018年4月16日-4月18日。 二、督查内容 1.校园安防、消防、技防设备设施修缮情…

县教育局关于开展创建“省平安校园建设示范县”工作专项督查的通知

浏览次数:  字体:[ ]


各学校(幼儿园):

为加快推进“江苏省平安校园建设示范县”创建工作,确保高质量、一次性通过省级验收,县教育局将对各学校创建工作开展专项督查。现将有关事项通知如下:  

一、督查时间

2018年4月16日-4月18日。

二、督查内容

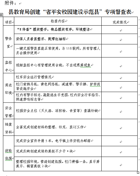
1.校园安防、消防、技防设备设施修缮情况;

2.学校平安校园建设台账资料整理完善情况;

3.校车运行管理及校园周边环境整治情况;

4.迎验氛围准备情况(具体督查指标见附件)。

三、督查对象

全县所有学校(幼儿园)

四、督查分工

县教育局将成立三个专项督查组,县委教育工委书记、县教育局局长周达华同志总负责,局领导班子成员韦丹丹、陈能林、徐海祥分别担任督查组组长,全面开展检查督查工作。具体分工如下:

督查一组:

组  长:韦丹丹

成  员:陈余山 唐新和  成连群

检查学校:汤沟中学、汤沟小学、六塘小学、六塘中学、孟兴庄中学、孟兴庄小学、北陈集小学、北陈集中学、张店中学、张店小学、大圈实验学校、机关幼儿园、实验小学(新民路校区、人民路校区)、第二中学、苏州路实验学校、苏州路幼儿园、实验幼儿园  

督查二组:

组  长:陈能林

成  员:闵向东  刘家贵  徐龙贵

检查学校:灌南高级中学、灌南中等专业学校、长江路小学、新集小学、新集中学、实验中学、三口小学、三口中学、张湾实验学校、小红花幼儿园、未来星幼儿园、逸夫特殊教育学校、素质教育基地、李集小学、李集中学、新知学校、光明实验学校、华侨双语学校  

督查三组:

组  长:徐海祥  

成  员: 江  岑  高  逸  封功波

检查学校:堆沟港小学、堆沟港中学、五队实验学校、田楼小学、田楼中学、长茂小学、长茂中学、百禄小学、百禄中学、小窑实验学校、花园小学、新安镇小学、第四中学、新东小学、田家炳中学、新安小学、初级中学、扬州路实验学校

特此通知。

 

                                        灌南县教育局

                                        2018年4月12日