当前位置: 首页 > 政务公开 > 政府文件
索引号: 01430892X/2018-00146 信息分类: 政府文件, 科技、教育,教育,通知
发布机构: 灌南县教育局 发文日期: 2018-05-10
文号: 灌教发〔2018〕44号 关键字:
内容概述: 各小学、实验学校、幼儿园: 为切实做好全县幼儿园消防安全工作,防范火灾事故发生,按照县消委会《2018年春夏火灾防控工作方案》(灌消委〔2018〕2号)的要求,强力推进消防安全责任落实,不断夯实消防工作基础,切实提高幼儿园火灾防范水平,经研究,决定开展全县幼…

县教育局关于组织开展幼儿园消防安全专项检查的通知

浏览次数:  字体:[ ]


各小学、实验学校、幼儿园:

    为切实做好全县幼儿园消防安全工作,防范火灾事故发生,按照县消委会《2018年春夏火灾防控工作方案》(灌消委〔2018〕2号)的要求,强力推进消防安全责任落实,不断夯实消防工作基础,切实提高幼儿园火灾防范水平,经研究,决定开展全县幼儿园消防安全专项检查。现将有关事项通知如下:

    一、检查时间

    1.自查时间:5月9日至18日

    2.局检查时间:5月21日至27日

    二、检查形式

    通过实地察看、查阅资料形式进行检查,同时以现场提问形式检查幼儿园教师对消防常识的熟知程度。

    三、检查内容

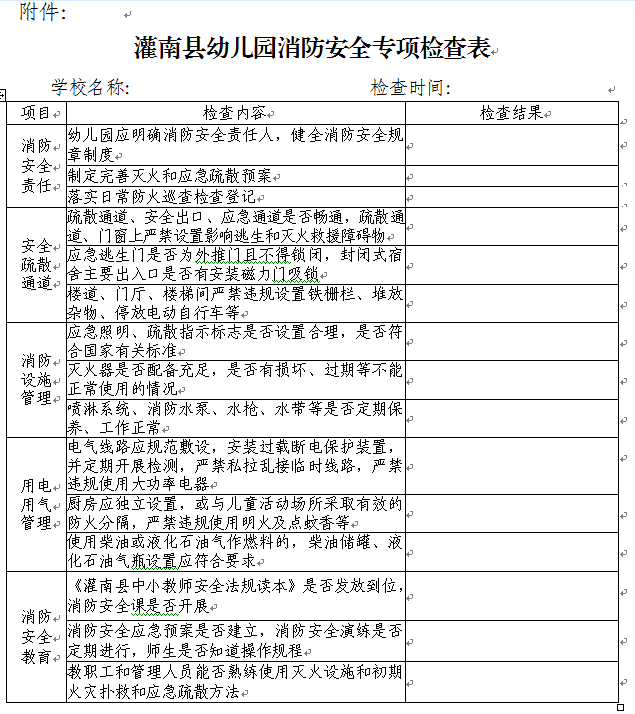
    1.消防安全责任是否落实。消防安全责任是否落实,消防安全规章制度是否健全;灭火和应急疏散预案是否制定和完善;日常防火巡查检查是否落实,日常巡查检查情况是否如实登记。

    2.安全疏散通道是否畅通。疏散通道、安全出口、应急通道是否畅通,应急逃生门是否为外推门且不得锁闭,封闭式宿舍主要出入口是否有安装磁力门吸锁;楼道、门厅、楼梯间有无违规设置的铁栅栏、堆放杂物、停放电动自行车等。

    3.消防设施是否好用。应急照明、疏散指示标志是否设置合理,是否符合国家有关标准;灭火器是否配备充足,是否有损坏、过期等不能正常使用的情况;喷淋系统、消防水泵、水枪、水带等是否定期保养、工作正常。

    4.用电用气是否合规。电气线路是否规范敷设,有无安装过载断电保护装置,并定期开展检测,是否存在私拉乱接临时线路和违规使用电炉、电热杯等大功率电器。厨房是否独立设置或与儿童活动场所采取有效的防火分隔,并定期清理油烟道,严禁违规使用明火及点蚊香等。使用柴油或液化石油气作燃料的,柴油储罐、液化石油气瓶设置是否符合要求。

    5.消防安全教育是落实。《灌南县中小学教师安全法规读本》是否发放到位,消防安全课是否开展。消防安全应急预案是否建立,消防安全演练是否定期进行,师生是否知道操作规程。教职工和管理人员能否熟练使用灭火设施和初期火灾扑救和应急疏散方法。

    四、有关要求

    1.提高认识。各校(幼儿园)要从创建“平安校园建设示范县”的高度,从保障教职员工、学生生命财产安全的大局,充分认识做好消防安全宣传教育工作的重要性和紧迫性,将火灾预防工作抓紧、抓实、抓好,营造良好的校园消防安全环境。

    2.细查实改。要组织开展拉网式排查,确保没有遗漏,真正消除“死角”和“盲区”。建立消防安全隐患台账,对存在的安全隐患,各校要做到整改措施、责任、资金、时限、预案“五到位”,以“零容忍”的态度做好安全隐患整治工作。

    3.明确责任。按属地管理原则,各乡镇辖区幼儿园检查由乡镇中心小学牵头,会同村(居)委会,在当地乡镇政府领导下按要求进行检查。检查过程材料和总结,于5月19日前报送局安稳办。

    附件:灌南县幼儿园消防安全专项检查表

                             灌南县教育局

                            2018年5 月10日