为加快重点工作推进,近期县督查办会同县双创办,对全县2017年县领导第一、二、三批挂钩重点工程项目进展情况进行了跟踪督查,现将1-4月份有关情况通报如下。
一、工程项目概况
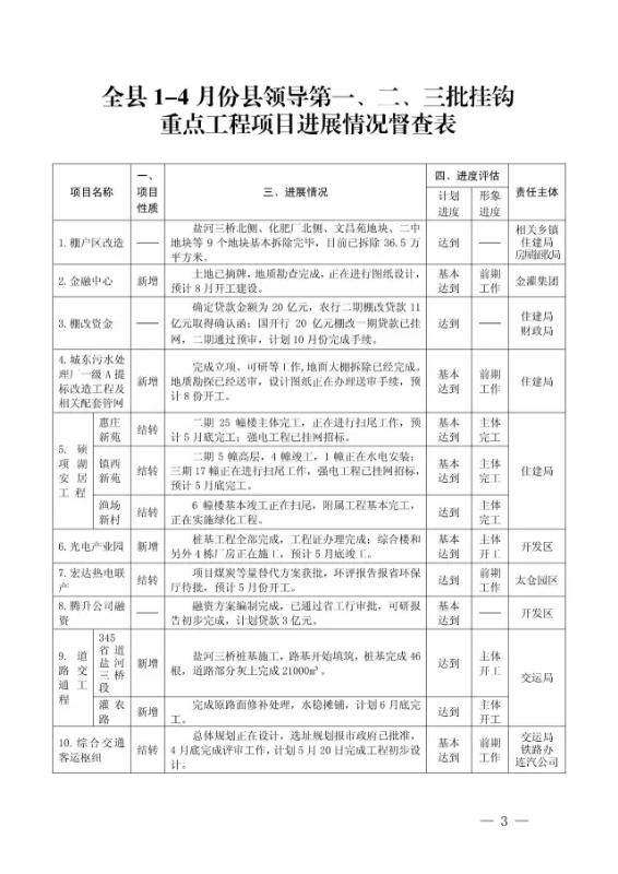
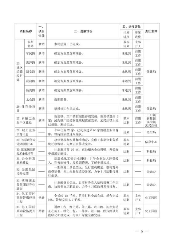
全县2017年县领导第一、二、三批挂钩重点工程项目总计62个,其中建设工程23个、产业项目14个、工作事项9个,双城同创项目16个,涉及责任单位41个。建设工程和产业项目计划总投资140亿元,2017年计划投资85.7亿元。
二、总体进展情况
截至4月底,各项重点工作已经全面启动,当年累计投资17.3亿元,占年度计划投资20.2%。从计划进度看。建设工程23个,达到和基本达到18个、占比78.3%;产业项目14个,达到和基本达到13个、占比92.9%;工作事项9个,达到和基本达到9个、占比100%;双城同创项目16个,完成和达到16个、占比100%。从形象进度看。建设工程和产业项目主体完工2个、占比5.4%,基本过半2个、占比5.4%,主体开工13个、占比35.1%。
三、存在主要问题
目前仍有过半工程项目没有开工。建设工程有5个未达计划进度,占比21.7%;建设工程和产业项目有20个处于前期工作,占比54.1%。
四、下步工作建议
现在正值施工大好季节。县各责任部门要通力协作,开辟绿色通道,从简从快办理相关手续,争取工程项目早日开工建设;要突出主要问题和关键环节,及时汇报县挂钩领导,不断化解矛盾克服困难,抢抓有利时机,确保二季度 “双过半”目标顺利实现。
附件:全县1-4月份县领导第一、二、三批挂钩重点工程项目进展情况督查表
(县督查办跟踪督查人员:胡建国、孙红刚、王梦真)



